TRUNK LID OPENER SYSTEM [(US)]
TRUNK LID OPENER SYSTEM [(US)]
SM2565489
id0914001137x1
Outline
Function
|
CAN signal sending module |
Signal name |
|---|---|
|
DSC HU/CM
|
Vehicle speed signal
|
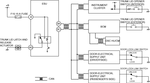
Structural view
am3zzn00008218
|
System wiring diagram
am3zzn00010259
|
Operation
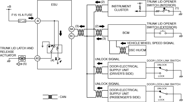
Trunk lid opener switch (interior) open operation
-
• When the body control module (BCM) detects the trunk lid opener switch (interior) on signal with any of the following conditions met, it opens the trunk lid.
-
Operation Condition
-
― Vehicle speed of 3 km/h {2 mph} or less received― The theft-deterrent system is not operating
1.When the trunk lid opener switch (interior) is pressed, it turns on (1).
2.When the trunk lid opener switch (interior) turns on, instrument cluster sends the trunk lid opener switch (interior) on signal (2) by using CAN communication to the body control module (BCM).
3.When the operation condition of the trunk lid opener system is met and the body control module (BCM) receives the trunk lid opener switch (interior) on signal (2), it sends a trunk lid open signal (3) by using CAN communication to the electrical supply unit (ESU).
4.When the electrical supply unit (ESU) receives a trunk lid open signal (3), it turns the transistor on (4) and turns on the trunk lid release relay.
5.When the trunk lid release relay turns on, the trunk lid latch and release actuator operates (5).
6.When the trunk lid latch and release actuator operates, the latch lever is freed and the trunk lid lifts up simultaneously via the spring force of the trunk lid weatherstrip and stopper rubber, and opens.
am3zzn00010260
|
Trunk lid opener switch (exterior) open operation
-
• When key ID number verified and the body control module (BCM) detects the trunk opener switch (exterior) on signal with the following conditions met, the trunk lid opens (the trunk lid latch releases).
-
Operation Condition
-
― Vehicle speed of 3 km/h {2 mph} or less received― Key ID number verified
1.When the trunk lid opener switch (exterior) is pressed, it turns on (1).
2.When the trunk lid opener switch (exterior) turns on with the key ID number verified and operation condition of the trunk lid opener system are met, the body control module (BCM) sends a trunk lid open signal (2) by using CAN communication to the electrical supply unit (ESU).
3.When the electrical supply unit (ESU) receives a trunk lid open signal (2), it turns the transistor on (3) and turns on the trunk lid release relay.
4.When the trunk lid release relay turns on, the trunk lid latch and release actuator operates (4).
5.When the trunk lid latch and release actuator operates, the latch lever is freed and the trunk lid lifts up simultaneously via the spring force of the trunk lid weatherstrip and stopper rubber, and opens.
am3zzn00010261
|



